

新聞資訊
了解更多我們的新聞動態
轉載|今日印刷:今年起,年用低VOCs含量油墨10噸以下印刷企業不納入環評管理!
2021-01-20
4061次
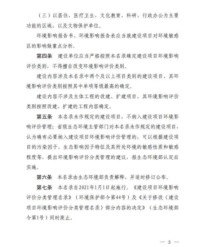
日前,生態環境部頒布了《建設項目環境影響評價分類管理名錄(2021年版)》,于2021年1月1日開始實施。 新的《名錄》明確了名錄之外無環評的原則,提出“未作規定的建設項目,不納入建設項目環境影響評價管理”。省級生態環境部門對本名錄之外的建設項目,提出分類建議報生態環境部認定后實施。 《VOCs前沿》查閱名錄注意到:相信大家對一句話印象深刻,叫“年用非溶劑型低VOCs含量涂料10噸以下的除外”,全文總共出現了14次,如果加上稀釋劑、油墨等類似的說法,“低VOCs含量……除外”共出現23次。 這句話涉及的行業類別大致有印刷和記錄媒體復制業23,塑料制品業292,金屬制品業33,通用設備制造業34,專用設備制造業35,汽車制造業36,鐵路、船舶、航空航天和其他運輸設備制造業37,電氣機械和器材制造業38,儀器儀表制造業40,其他制造業41,金屬制品、機械和設備修理業43。 印刷油墨低VOCs含量指標值














